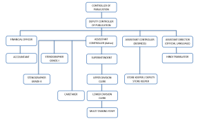
Organization Chart
- Controller of Publication
- Deputy Controller of Publication
- Assistant Controller Admin
- Stenographer Gr. I
- Superintendent
- Accountant
- Storekeeper/Deputy Storekeeper
- Stenographer Gr. II
- Upper Division Clerk
- Lower Division Clerk
- Multi-Tasking Staff
- Care Taker
- Lower Division Clerk
- Upper Division Clerk
- Assistant Controller Business
- Financial Officer
- Assistant Director of Official Language
- Hindi Translator

- Hindi Translator